1. 溫(wen)度對金屬(shu)材料(liao)性能的(de)影響
a. 金屬材(cai)料在高溫(wen)下的(de)(de)性能變化(hua):材(cai)料的(de)(de)蠕變、應(ying)力(li)松弛(chi);材(cai)料的(de)(de)球(qiu)化(hua)、石墨化(hua);材(cai)料的(de)(de)高溫(wen)氧化(hua)。
b. 金屬(shu)材料在低(di)溫(wen)(wen)下的性能變(bian)(bian)化:一般情(qing)況下,對于每種金屬(shu)材料都有這樣(yang)一個臨(lin)界(jie)溫(wen)(wen)度,當(dang)環境溫(wen)(wen)度低(di)于該臨(lin)界(jie)溫(wen)(wen)度時,材料的沖擊韌(ren)性會急劇降低(di)。通常(chang)將這一臨(lin)界(jie)溫(wen)(wen)度稱為脆性轉變(bian)(bian)溫(wen)(wen)度。
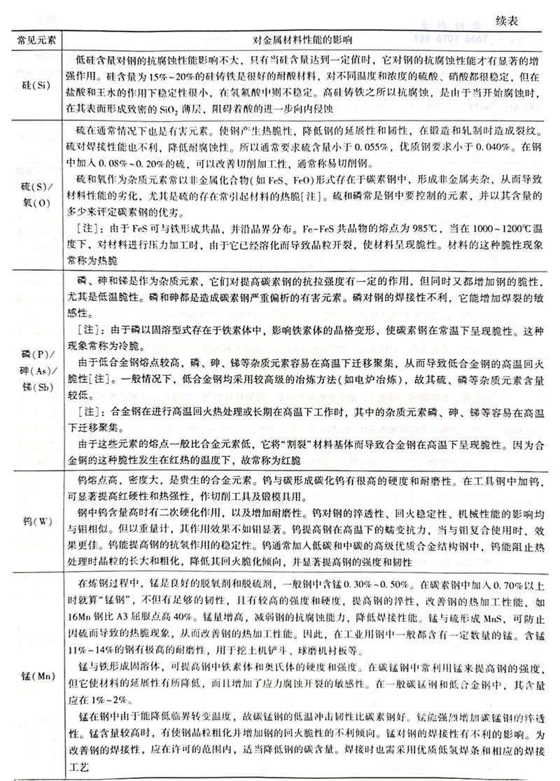
2. 常見元素對金屬材料性能(neng)的影響與工(gong)程應用(yong)
常見(jian)元素(su)對金屬材料性能的影(ying)響見(jian)表1.6.1。





