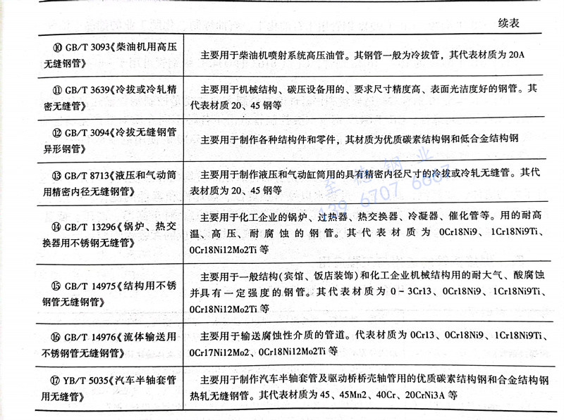
1. 因不銹鋼無縫鋼管用途不同而分(fen)為如下標準(zhun)。


2. 不銹鋼(gang)(gang)無縫鋼(gang)(gang)管(guan)是采用穿孔熱軋等熱加工方法制造的不帶焊縫的鋼管。必要時,熱加工后的管子還可以進一步冷加工至所要求的形狀、尺寸和性能。目前,無縫鋼管(DN15~600)是石油化工生產裝置中應用最多的管子。
3. -100~-45℃低溫(wen)管道應符合(he) GB/T 18984《低溫(wen)管道用無縫鋼管》的(de)規定,但和該(gai)鋼管標(biao)準配套(tao)的(de)國內對焊及鍛鋼管件標(biao)準尚不完善。
4. 按GB/T 8163、GB/T 3087、GB/T 9948制造的碳鋼及低合金鋼鋼管只能用于設計壓力小于10.0MPa的壓力管道。設計壓力大于等于10.0MPa的壓力管道用鋼管應采用符合GB/T 6479或GB/T 5310、GB/T 14976要求的無縫鋼管。
5. GB 50316《工業金屬管道設計規范》規定:無縫鋼管用于設計壓力大于或等于10.0MPa時,制造檢驗應符合現行國家標準GB/T 5310《高壓鍋爐用無縫鋼管》的規定,不銹鋼管的檢驗應不低于現行國家標準·GB/T 14976《流體輸送用不銹鋼無縫鋼管》的規定。
6. 根據鋼管鋼材的冶煉方法和制造檢驗項目及其他要求所決定的鋼管性能比較,鋼管性能依次為GB/T 5310、GB/T 6479>GB/T 9948>GB/T 8163、GB/T 3087。
7. 在GB/T 5310、GB/T6479和GB/T 9948的制造標準中,對鋼管的沖擊試驗提出了要求并給出了沖擊功的要求。
8. GB/T 8163鋼管應用最為廣泛,一般用于設計溫度小于350℃,設計壓力為中低壓的油品、油氣和公用物料管道。
9. GB/T 5310、GB/T 3087鋼管主要用于高、中、低壓鍋爐的水、汽管道。
10. GB/T 6479、GB/T 9948鋼管用于石油化工、石油煉制、化肥工業的油品、油氣、臨氫管道、油氣混氫管道。
11. GB/T 6479的10#、16Mn鋼管,GB/T8163的Q345E級鋼管可用于-40~-30℃的低溫管道。
12. GB/T 5310鋼管對制造質量和鋼管性能的控制方向主要是控制鋼管輸送高壓蒸汽介質機械性能的可靠性,GB/T 6479鋼管主要控制管道由于各種不同介質對其產生腐蝕而導致破壞的抗腐蝕性能和機械強度,因此GB/T 6479和GB/T 5310的使用范圍是不一樣的,GB/T 6479的使用范圍更為廣泛。
13. 無(wu)縫(feng)(feng)鋼管的特點(dian)及有關標準。無(wu)縫(feng)(feng)鋼管的特點(dian)是品(pin)質均勻(yun)和強度高(gao),可用于輸送有壓(ya)力(li)的流(liu)體,如蒸(zheng)汽、高(gao)壓(ya)水、過熱水以及有燃燒性、爆(bao)炸性和毒(du)性的流(liu)體。一般(ban)中、低壓(ya)無(wu)縫(feng)(feng)鋼管的公稱直徑為6~600mm,工作范圍(wei)為-40~475℃。對于高(gao)溫、高(gao)壓(ya)、低溫、強腐蝕性等(deng)條(tiao)件下的管道(dao),則可分別采用各種合金(jin)鋼或耐熱鋼制成的無(wu)縫(feng)(feng)鋼管。

