1. 不(bu)銹鋼焊接鋼管用途不(bu)同而分為如下標準。

2. 板焊管的選用。鋼板焊制不銹(xiu)鋼管(板焊管)國內尚無標準,板焊管制造標準可暫參照ASTM A671《常溫和低溫用電熔焊鋼管》、ASTM A672《中溫和高壓用電熔焊鋼管》和ASTMA691《高溫和高壓用碳素鋼和合金鋼電熔焊鋼管》,或按照GB50235《工業金屬管道工程施工及驗收規范》和GB 50316《工業金屬管道設計規范》附錄的現場制造鋼板卷管的規定要求制造。或參照GB/T 9711.1《石油天然氣工業輸送鋼管 交貨技術條件第1部分:A級鋼管》。
3. 連續爐(lu)焊(han)(han)(鍛焊(han)(han))鋼(gang)(gang)管(guan)(guan)、電(dian)(dian)阻焊(han)(han)鋼(gang)(gang)管(guan)(guan)和(he)電(dian)(dian)弧(hu)焊(han)(han)鋼(gang)(gang)管(guan)(guan)的選用。常用的焊(han)(han)接鋼(gang)(gang)管(guan)(guan)根(gen)據其生產時采用的焊(han)(han)接工藝不同可(ke)以分為:連續爐(lu)焊(han)(han)(鍛焊(han)(han))鋼(gang)(gang)管(guan)(guan)、電(dian)(dian)阻焊(han)(han)鋼(gang)(gang)管(guan)(guan)和(he)電(dian)(dian)弧(hu)焊(han)(han)鋼(gang)(gang)管(guan)(guan)三(san)種。
①. 連續爐焊(han)(鍛焊(han))鋼(gang)(gang)管:連續爐焊(han)(鍛焊(han))鋼(gang)(gang)管是在加(jia)熱爐內(nei)對(dui)鋼(gang)(gang)帶進行(xing)加(jia)熱,然后對(dui)已成(cheng)(cheng)型的(de)邊(bian)緣(yuan)采用(yong)機械(xie)加(jia)壓方法使其(qi)焊(han)接在一起而形(xing)成(cheng)(cheng)的(de)具(ju)有一條(tiao)直(zhi)縫的(de)鋼(gang)(gang)管。特點:生產(chan)效率高,生產(chan)成(cheng)(cheng)本(ben)低;但焊(han)縫質(zhi)量(liang)差,綜(zong)合(he)機械(xie)性能差。材料(liao)牌號:Q195A、Q215A、Q235A等3種。用(yong)途:適于(yu)設計溫度(du)為0~100℃、設計壓力不超過0.6MPa的(de)水和壓縮空氣(qi)系統。標準:GB/T 3091《流(liu)體輸送用(yong)焊(han)接鋼(gang)(gang)管》。
②. 電(dian)阻焊鋼管(guan)(electric-resistance welded steel pipe):電(dian)阻焊鋼管(guan)是通(tong)過電(dian)阻焊或電(dian)感應焊焊接(jie)(jie)方法生產的(de)(de),帶有(you)一條直焊縫的(de)(de)鋼管(guan)。特點(dian):生產效率(lv)高(gao),自動(dong)化程度高(gao),焊后(hou)的(de)(de)變(bian)形和(he)(he)殘余應力較小。設備(bei)投資高(gao),對焊接(jie)(jie)接(jie)(jie)頭(tou)的(de)(de)質量(liang)要求(qiu)也(ye)比(bi)較高(gao)。由于(yu)接(jie)(jie)頭(tou)處難免(mian)有(you)雜(za)質存(cun)在,所以接(jie)(jie)頭(tou)塑(su)性和(he)(he)沖擊韌性較低。標(biao)(biao)準:SY/T 5038《普通(tong)流(liu)(liu)體輸送用(yong)螺旋縫高(gao)頻焊鋼管(guan)》,材料(liao)牌號(hao):Q195A、Q215A、Q235A等3種(zhong),用(yong)途:適(shi)用(yong)于(yu)設計(ji)溫度≤200℃的(de)(de)水、煤(mei)氣(qi)(qi)、空氣(qi)(qi)、采(cai)暖蒸(zheng)汽等。標(biao)(biao)準:GB/T 9711.1《石(shi)油(you)天然氣(qi)(qi)工業輸送鋼管(guan)交貨技術條件》,材料(liao)牌號(hao):L175、L210,L245,L290,L320,L360,L450等15種(zhong),用(yong)途:石(shi)油(you)天然氣(qi)(qi)工業中可(ke)燃流(liu)(liu)體和(he)(he)非可(ke)燃流(liu)(liu)體(中、低壓)。
③. 電(dian)(dian)弧焊(han)(han)(han)鋼(gang)管(guan)(guan)(guan)(guan)(electric-arc-welded steel pipe):電(dian)(dian)弧焊(han)(han)(han)鋼(gang)管(guan)(guan)(guan)(guan)是通過電(dian)(dian)弧焊(han)(han)(han)焊(han)(han)(han)接(jie)方法(fa)生產(chan)的(de)鋼(gang)管(guan)(guan)(guan)(guan)。特(te)點:接(jie)頭(tou)達(da)(da)到完全的(de)冶(ye)金結(jie)合(he),接(jie)頭(tou)的(de)機械性能能夠完全達(da)(da)到或達(da)(da)到母(mu)材的(de)機械性能。在經(jing)過適當的(de)熱處理和無損檢查(cha)之后,電(dian)(dian)弧焊(han)(han)(han)直縫(feng)鋼(gang)管(guan)(guan)(guan)(guan)的(de)使用(yong)(yong)(yong)條件可達(da)(da)到無縫(feng)鋼(gang)管(guan)(guan)(guan)(guan)的(de)使用(yong)(yong)(yong)條件而取代之。螺旋縫(feng)鋼(gang)管(guan)(guan)(guan)(guan)材料牌(pai)號:Q195、Q215、Q235等3種,用(yong)(yong)(yong)途(tu):適用(yong)(yong)(yong)于(yu)(yu)設計(ji)(ji)溫度(du)(du)≤200℃的(de)水、煤(mei)氣、空氣、采(cai)暖蒸汽等;標(biao)準:SY/T 5037《普通流體(ti)(ti)輸送(song)(song)用(yong)(yong)(yong)螺旋縫(feng)埋弧焊(han)(han)(han)鋼(gang)管(guan)(guan)(guan)(guan)》,直縫(feng)鋼(gang)管(guan)(guan)(guan)(guan)材料牌(pai)號:1Cr18Ni9、0Cr19Ni9、00Cr19Ni11、0Cr18Ni10Ti、0Cr17Ni12Mo2、00Cr17Ni14Mo2共12種(新版標(biao)準更新為新的(de)牌(pai)號),用(yong)(yong)(yong)途(tu):設計(ji)(ji)壓力小(xiao)(xiao)于(yu)(yu)5.0MPa,焊(han)(han)(han)縫(feng)系數小(xiao)(xiao)于(yu)(yu)1.0時,不(bu)(bu)宜用(yong)(yong)(yong)于(yu)(yu)極度(du)(du)或高度(du)(du)危害介質(zhi);電(dian)(dian)弧焊(han)(han)(han)鋼(gang)管(guan)(guan)(guan)(guan)標(biao)準還有:GB12771《流體(ti)(ti)輸送(song)(song)用(yong)(yong)(yong)不(bu)(bu)銹鋼(gang)焊(han)(han)(han)接(jie)鋼(gang)管(guan)(guan)(guan)(guan)》,HG/T 50237.1~4《奧氏體(ti)(ti)不(bu)(bu)銹鋼(gang)焊(han)(han)(han)接(jie)鋼(gang)管(guan)(guan)(guan)(guan)》。
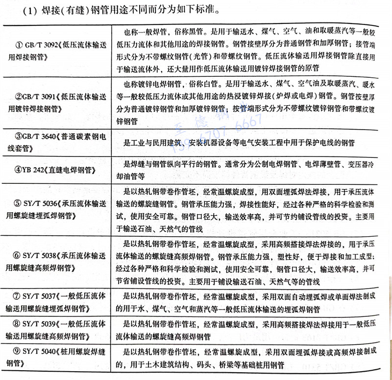
4. 有縫焊(han)接鋼(gang)管(guan)的(de)特點及有關標準。
①. 不銹鋼(gang)(gang)焊(han)(han)(han)(han)(han)接(jie)(jie)(jie)鋼(gang)(gang)管(guan)(guan)(guan)也稱(cheng)焊(han)(han)(han)(han)(han)管(guan)(guan)(guan),是用鋼(gang)(gang)板或鋼(gang)(gang)帶(dai)經過卷(juan)曲成(cheng)(cheng)型后焊(han)(han)(han)(han)(han)接(jie)(jie)(jie)制成(cheng)(cheng)的(de)(de)(de)鋼(gang)(gang)管(guan)(guan)(guan)。不銹鋼(gang)(gang)焊(han)(han)(han)(han)(han)接(jie)(jie)(jie)鋼(gang)(gang)管(guan)(guan)(guan)生(sheng)(sheng)產工(gong)藝簡(jian)單,生(sheng)(sheng)產效(xiao)率高,品(pin)(pin)種規(gui)格(ge)多,但(dan)強(qiang)度(du)一(yi)般低(di)于無縫(feng)(feng)(feng)(feng)鋼(gang)(gang)管(guan)(guan)(guan)。20世紀30年代(dai)以來(lai),隨著優質(zhi)(zhi)帶(dai)鋼(gang)(gang)連軋生(sheng)(sheng)產的(de)(de)(de)迅速發展以及焊(han)(han)(han)(han)(han)接(jie)(jie)(jie)和檢驗技術的(de)(de)(de)進步,焊(han)(han)(han)(han)(han)縫(feng)(feng)(feng)(feng)質(zhi)(zhi)量不斷(duan)提高,焊(han)(han)(han)(han)(han)接(jie)(jie)(jie)鋼(gang)(gang)管(guan)(guan)(guan)的(de)(de)(de)品(pin)(pin)種規(gui)格(ge)日(ri)益增多,并(bing)在越來(lai)越多的(de)(de)(de)領域代(dai)替了無縫(feng)(feng)(feng)(feng)鋼(gang)(gang)管(guan)(guan)(guan)。焊(han)(han)(han)(han)(han)接(jie)(jie)(jie)鋼(gang)(gang)管(guan)(guan)(guan)按焊(han)(han)(han)(han)(han)縫(feng)(feng)(feng)(feng)的(de)(de)(de)形式分(fen)為直(zhi)縫(feng)(feng)(feng)(feng)焊(han)(han)(han)(han)(han)管(guan)(guan)(guan)和螺旋(xuan)焊(han)(han)(han)(han)(han)管(guan)(guan)(guan)。直(zhi)縫(feng)(feng)(feng)(feng)焊(han)(han)(han)(han)(han)管(guan)(guan)(guan)生(sheng)(sheng)產工(gong)藝簡(jian)單,生(sheng)(sheng)產效(xiao)率高,成(cheng)(cheng)本低(di),發展較(jiao)快。螺旋(xuan)焊(han)(han)(han)(han)(han)管(guan)(guan)(guan)的(de)(de)(de)強(qiang)度(du)一(yi)般比直(zhi)縫(feng)(feng)(feng)(feng)焊(han)(han)(han)(han)(han)管(guan)(guan)(guan)高,能用較(jiao)窄的(de)(de)(de)坯(pi)料生(sheng)(sheng)產管(guan)(guan)(guan)徑(jing)(jing)(jing)較(jiao)大(da)(da)的(de)(de)(de)焊(han)(han)(han)(han)(han)管(guan)(guan)(guan),還可(ke)以用同(tong)樣寬度(du)的(de)(de)(de)坯(pi)料生(sheng)(sheng)產管(guan)(guan)(guan)徑(jing)(jing)(jing)不同(tong)的(de)(de)(de)焊(han)(han)(han)(han)(han)管(guan)(guan)(guan)。但(dan)是與相同(tong)長(chang)度(du)的(de)(de)(de)直(zhi)縫(feng)(feng)(feng)(feng)管(guan)(guan)(guan)相比,焊(han)(han)(han)(han)(han)縫(feng)(feng)(feng)(feng)長(chang)度(du)增加30%~100%,而且生(sheng)(sheng)產速度(du)較(jiao)低(di)。因此,較(jiao)小口徑(jing)(jing)(jing)的(de)(de)(de)焊(han)(han)(han)(han)(han)管(guan)(guan)(guan)大(da)(da)都采用直(zhi)縫(feng)(feng)(feng)(feng)焊(han)(han)(han)(han)(han),大(da)(da)口徑(jing)(jing)(jing)焊(han)(han)(han)(han)(han)管(guan)(guan)(guan)則(ze)大(da)(da)多采用螺旋(xuan)焊(han)(han)(han)(han)(han)。
②. GB 50316《工(gong)業金(jin)屬管(guan)(guan)道設計規范》規定(ding):“現行國家標準(zhun)GB/T 3092《低(di)壓流(liu)體(ti)(ti)輸送用(yong)(yong)焊接鋼管(guan)(guan)》及(ji)GB/T 3091《低(di)壓流(liu)體(ti)(ti)輸送用(yong)(yong)鍍鋅(xin)焊接鋼管(guan)(guan)》中的(de)加厚管(guan)(guan)子,可用(yong)(yong)于設計壓力小于等于1.6MPa和設計溫度在0~200℃的(de)C類(lei)流(liu)體(ti)(ti)。普通厚度的(de)管(guan)(guan)子僅用(yong)(yong)于D類(lei)流(liu)體(ti)(ti)。”
③. 有(you)縫(feng)鋼管(guan)通常(chang)用于低壓(ya)管(guan)路。小直(zhi)徑(jing)的(de)有(you)縫(feng)鋼管(guan)(公(gong)稱(cheng)(cheng)直(zhi)徑(jing)10~150mm),常(chang)用作水、煤氣、空(kong)氣、低壓(ya)蒸汽及(ji)無(wu)侵蝕(shi)性流(liu)體的(de)管(guan)道,工作溫度范(fan)圍為0~200℃。大直(zhi)徑(jing)的(de)有(you)縫(feng)鋼管(guan)包括螺旋(xuan)縫(feng)電(dian)焊管(guan)(公(gong)稱(cheng)(cheng)直(zhi)徑(jing)200~700mm)和直(zhi)縫(feng)電(dian)焊管(guan)(公(gong)稱(cheng)(cheng)直(zhi)徑(jing)200~1200mm)。工作溫度范(fan)圍因(yin)材料而異。

