發布日期:2023-12-03 16:23:57 人氣:446
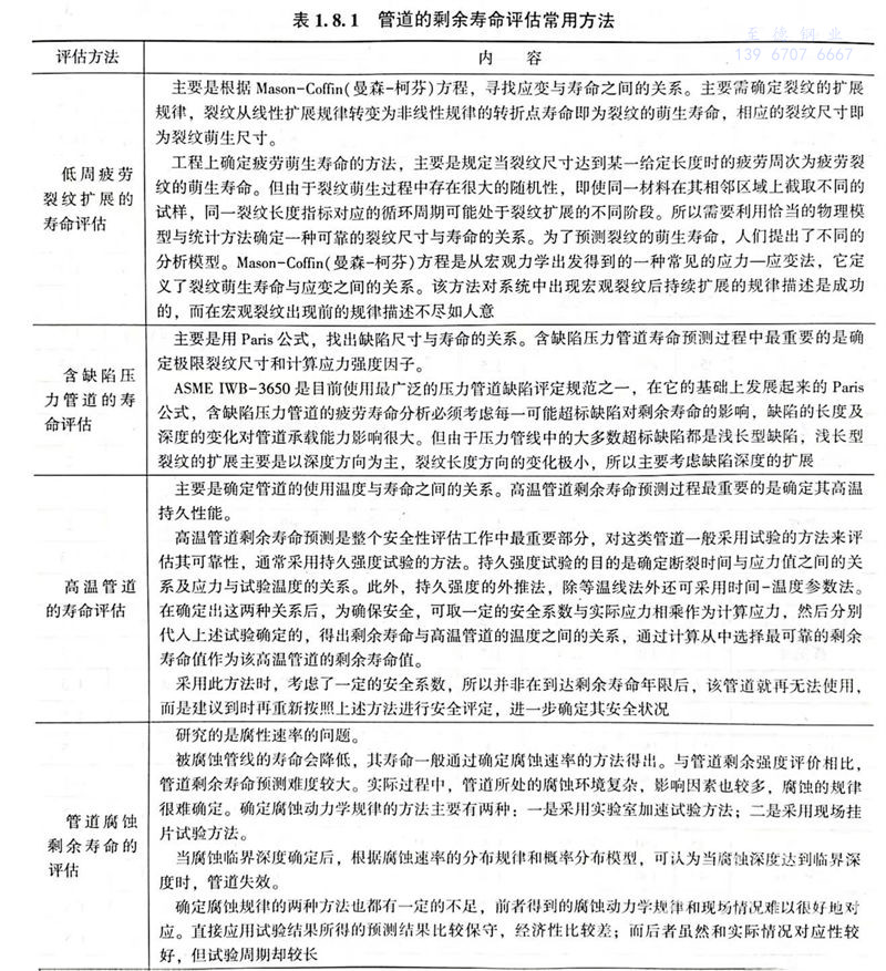
實際工程應用(yong)中,管道的(de)壽命預測已(yi)取得了理(li)想的(de)成果。管道的(de)剩余壽命評(ping)估常用(yong)方(fang)法見表1.8.1。