1. 氟(fu)塑料是指直鏈烷(wan)烴聚合(he)物(wu)系列
其多數或(huo)全(quan)(quan)(quan)部(bu)的(de)氫已被氟(fu)(fu)(fu)所置換。全(quan)(quan)(quan)部(bu)氟(fu)(fu)(fu)化(hua)碳氫化(hua)合物包括(kuo)全(quan)(quan)(quan)氟(fu)(fu)(fu)烷(wan)氧基(PFA)、聚四氟(fu)(fu)(fu)乙(yi)(yi)(yi)烯(xi)(xi)(PTFE)和(he)(he)氟(fu)(fu)(fu)化(hua)乙(yi)(yi)(yi)丙烯(xi)(xi)(FEP)。部(bu)分氟(fu)(fu)(fu)化(hua)塑料(liao)包括(kuo)醚化(hua)聚三(san)氟(fu)(fu)(fu)乙(yi)(yi)(yi)烯(xi)(xi)(ETFE)、三(san)氟(fu)(fu)(fu)氯乙(yi)(yi)(yi)烯(xi)(xi)(CTFE)、聚三(san)氟(fu)(fu)(fu)氯乙(yi)(yi)(yi)烯(xi)(xi)(PCTFE)和(he)(he)聚偏(pian)三(san)氟(fu)(fu)(fu)乙(yi)(yi)(yi)烯(xi)(xi)(PVDF)。氟(fu)(fu)(fu)化(hua)聚合物擁有突出(chu)的(de)抗化(hua)學性和(he)(he)優良的(de)抗溶性。它也具(ju)有很(hen)強的(de)耐高溫性能(neng)、穩定性和(he)(he)耐久性。氟(fu)(fu)(fu)化(hua)塑料(liao)還(huan)有突出(chu)的(de)抗老化(hua)和(he)(he)電(dian)磁輻(fu)射的(de)能(neng)力。
表4.3.28列(lie)出了(le)PVDF 管道標準(zhun)。

2. PCTFE(聚(ju)三氟氯乙烯)
①. PCTFE是(shi)三氟氯乙烯(xi)自由(you)基引發聚合的帶(dai)有(you)主要是(shi)重(zhong)復(fu)-CF(Cl)-CF單元線型主鏈的產物。
②. PCTFE是結晶性的高分子,熔點為425F,密度為2.13g/cm3。PCTFE在室溫下對大多數活潑的化學品呈惰性,而在212℃以上可被少數幾種溶劑溶解,也可被一些溶劑溶脹,尤其是氯化過的溶劑。PCTFE具有優異的阻隔氣體的能力,其膜產品的水蒸氣透過性在所有透明塑料膜中是最低的。其電性能與其他全氟聚合物相似。PCTFE可制作厚的(1/8in)光學透明制件。PCTFE雖可用熔融加工,但由于熔體黏度高,有降解趨勢導致加工品的性能變壞,故加工困難。
③. PCTFE樹脂(zhi)可制成用于模塑和(he)擠塑的粒料。膜厚(hou)度為0.001~0.010in,亦可制成棒和(he)管。美國市場(chang)上經(jing)銷(xiao)的PCTFE樹脂(zhi)有3M公司(si)的Kel-FI、Daikin公司(si)的Daiflon、AlliedlSignal公司(si)的Acfon。
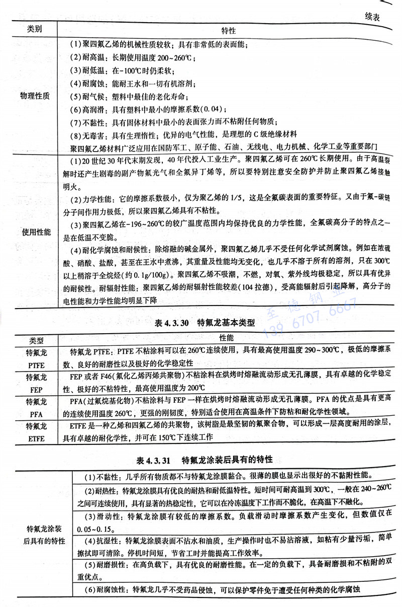
3. PTFE(聚(ju)(ju)四(si)氟(fu)(fu)(fu)乙(yi)(yi)烯(xi))。聚(ju)(ju)四(si)氟(fu)(fu)(fu)乙(yi)(yi)烯(xi)是(shi)四(si)氟(fu)(fu)(fu)乙(yi)(yi)烯(xi)的(de)聚(ju)(ju)合物(wu),商品(pin)名為(wei)“特氟(fu)(fu)(fu)隆”(tflon)。被美譽(yu)為(wei)“塑料之王”。聚(ju)(ju)四(si)氟(fu)(fu)(fu)乙(yi)(yi)烯(xi)廣泛應(ying)用(yong)于(yu)各種需要抗酸(suan)(suan)堿(jian)和(he)有機溶劑的(de)場合,它本身對人沒有毒性(xing),但(dan)是(shi)在生(sheng)產(chan)過程(cheng)中使用(yong)的(de)原料之一全氟(fu)(fu)(fu)辛(xin)酸(suan)(suan)銨(PFOA)被認為(wei)可能具有致癌作用(yong)。聚(ju)(ju)四(si)氟(fu)(fu)(fu)乙(yi)(yi)烯(xi)由四(si)氟(fu)(fu)(fu)乙(yi)(yi)烯(xi)經自(zi)由基聚(ju)(ju)合而生(sheng)成。工(gong)業上的(de)聚(ju)(ju)合反應(ying)是(shi)在大量水(shui)存在下攪拌(ban)進(jin)行的(de),用(yong)以分散(san)反應(ying)熱,并(bing)便(bian)于(yu)控制溫度(du)。應(ying)用(yong)聚(ju)(ju)四(si)氟(fu)(fu)(fu)乙(yi)(yi)烯(xi)可采用(yong)壓縮或擠出加工(gong)成型;也可制成水(shui)分散(san)液,用(yong)于(yu)涂層、浸漬或制成纖維。聚(ju)(ju)四(si)氟(fu)(fu)(fu)乙(yi)(yi)烯(xi)在原子能、航天、電子、電氣、化工(gong)、機械(xie)、儀(yi)(yi)器、儀(yi)(yi)表、建(jian)筑、紡織(zhi)、食品(pin)等工(gong)業中廣泛用(yong)作耐高低溫、耐腐蝕材(cai)料,絕(jue)緣材(cai)料,防粘涂層等。見表4.3.29~表4.3.31。
表4.3.29 聚四氟乙烯(F4,PTFE)的性能



