a. 尿素生(sheng)產(chan)過程對設(she)備腐(fu)蝕的情況
在工(gong)業生產中,尿素是(shi)由液氨與二氧(yang)化碳合(he)成(cheng)的,一般是(shi)在14~25MPMPa和180~210℃按以下(xia)反應式進(jin)行:
CO2+2NH3→NH4COONH2
NH4COONH2→(NH2)2CO+H2O
反(fan)(fan)應前的(de)原(yuan)料二氧化碳和(he)氨與(yu)反(fan)(fan)應后的(de)產物(wu)尿素和(he)水的(de)腐蝕(shi)性均較弱。但反(fan)(fan)應的(de)中間(jian)產物(wu)氨基甲酸銨(an)在高溫下的(de)腐蝕(shi)卻很(hen)強(qiang)烈。同時,在合成反(fan)(fan)應中生成的(de)尿素還會按以下反(fan)(fan)應式產生氰酸和(he)氰酸銨(an),即
(NH2)2CO→NH3+HCNO→NH4CNO
氰酸和氰酸銨在水中又將電離出氰酸根(CNC),具有較強的與氯離子相似的還原性,從而破壞了不銹(xiu)耐(nai)酸(suan)鋼(gang)表面的氧化膜,因而有強烈的去鈍化的作用,以致含鉬的不銹耐酸鋼也難以承受其腐蝕作用。因此在腐蝕介質中加入緩蝕劑,不銹(xiu)鋼才在尿素生產中得到廣泛應用。
b. 不銹(xiu)鋼(gang)在尿素生產中的應用
合成氨生產裝置、硝酸銨生產裝置和尿素生產裝置一般都采用不銹鋼制造。在一些廠家的實際應用上一般是在氨合成塔內側、硝酸預熱器、低壓中和塔、濃縮器上采用06Cr19Ni10奧氏體不銹鋼;在合成塔、高壓冷凝器、洗滌器上采用022Cr17Ni12Mo2奧氏體不銹鋼;在氣提塔分布管上應用022Cr25Ni22Mo2N 奧氏體不銹鋼;在造粒塔上應用06Cr19Ni10 或022Cr17Ni12Mo2奧氏體不銹鋼;在甲銨泵體上采用022Cr18Ni15Mo3Si2N 或022Cr25Ni7Mo3N;在閥門上采用雙相不銹鋼03Cr25Ni6Mo3Cu2N;在尿素合成塔內件、蒸發器、硝酸地下貯槽、硝銨真空蒸發器上應用 12Cr18Mn9Ni5N 或12Cr18Mn10Ni5Mo3N奧氏體不銹鋼;022Cr14Ni14Si4 不銹鋼用于制造濃硝酸設備的冷凝器和槽罐等;022Cr17Ni5Si4Nb鋼用于制造發煙硝酸吸收塔、槽車罐等。
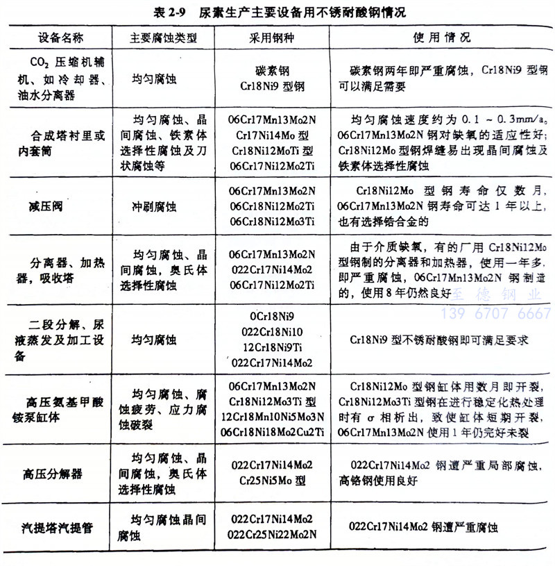
表2-9列出尿素生(sheng)產主要(yao)設備用不銹耐酸(suan)鋼情況(kuang),僅供參(can)考。

在選擇不銹鋼時要根據當地當時的(de)情況進行,別人用過(guo)的(de)不一(yi)定是最好的(de),要根據實際情況進行選用,如當地無(wu)此類鋼,可選擇性(xing)近似的(de)其他不銹鋼,并(bing)盡量選擇耐蝕性(xing)優良的(de)不銹鋼,以(yi)提高設備的(de)使用壽命。

